澳科大2021体艺特长生、内外全科医学及艺术类本科课程接受申请
发布时间:2021-01-23 09:19:22 阅读量:

澳门科技大学建校于2000年,发展迅速,已经成为澳门规模最大的综合型大学,也是海峡两岸暨港澳二十强大学。澳科大坐落澳门氹仔岛,校园占地面积约二十一万平方米,环境优美,交通便利,是学子求学及从事研究的理想之地。
澳门科技大学拥有博士、硕士、学士三级学位授予权,提供数十个学位课程供各类学员选择修读,授课语言以英语为主,部分课程以中、葡或西班牙语授课。目前各类在校生逾一万四千人,其中博士及硕士研究生4700人,本科生9300人。
大学现设有:资讯科技学院、商学院、法学院、中医药学院、酒店与旅游管理学院、人文艺术学院、医学院、国际学院、药学院、博雅学院、通识教育部,涵盖文、理、法、管、商、医、药、旅游、艺术、传播、语言等学科门类课程。
澳门科技大学连续两年【泰晤士高等教育】「世界大学排名2020&2021」排行300强;且在【上海软科】「中国两岸四地大学排名2020」名列第17位!
2021/2022学年的报名日程
|
日期 |
重要事项 |
|
1月22日-3月5日 |
网上报名(特长生、艺术类考生、内外全科医学考生) |
|
3月18日-26日 |
专业面试(如适用) |
|
5月13日-6月30日 |
网上报名(所有课程) |
|
7月8日-11日 |
专业面试(如适用) |
|
7月上旬起 |
陆续公布录取结果 |
体艺特长生

报名对象:具有体育/艺术特长的应届高考生
特长项目:
1)艺术:舞蹈(如民族舞蹈、街舞、国标标准舞、健美操等)、武术、声乐(如合唱、美声、民族、爵士、流行、通俗、音乐剧、戏剧等)、管弦乐、钢琴、中乐、打击乐、电声乐、主持、其他(如摄影、录影、影视后期、升旗手、平面设计、社交帐号运营与文案等)。
2)体育:球类(篮球、足球、羽毛球、乒乓球、排球)、剑击、武术、国标标准舞、龙舟、辩论、智力运动(电子竞技)等。
入学方式:直接入学(应届高考生)
报名时间:2021年1月22日-3月5日及5月13日-6月30日
报名方式:特长考生需同时完成以下两个步骤:
1)通过大学网上报名系统直接申请;
2)填写并签署《2021年体育特长生申请表》、《2021年艺术特长生申请表》连同相关证书、获奖证明扫描成PDF档,同时附上生活照电子档及个人才艺或参赛记录影像视频档(mp4、mov等常用格式)等资料,于2021年6月30日前上传网盘,并将网盘连结以电邮形式发送至大学艺术团邮箱(艺术特长生申请):atmust@must.edu.mo或大学校队邮箱(体育特长生申请):utmust@must.edu.mo。

对于多才多艺的特长生们,特长生面试通过后,大学会根据高考成绩及特长水平优先录取或颁发奖学金!
内外全科医学及艺术类
报名对象:
1) 报读内外全科医学学士学位课程的应届高考生;
2) 报读艺术类学士学位课程(艺术学-艺术设计、数字媒体艺术、影视制作和表演艺术)的应届高考生。
入学方式:直接入学(应届高考生)
报名时间:2021年1月22日至3月5日
报名方式:通过大学网上报名系统直接申请,文理兼报,独立录取,不占用内地高校志愿录取名额。
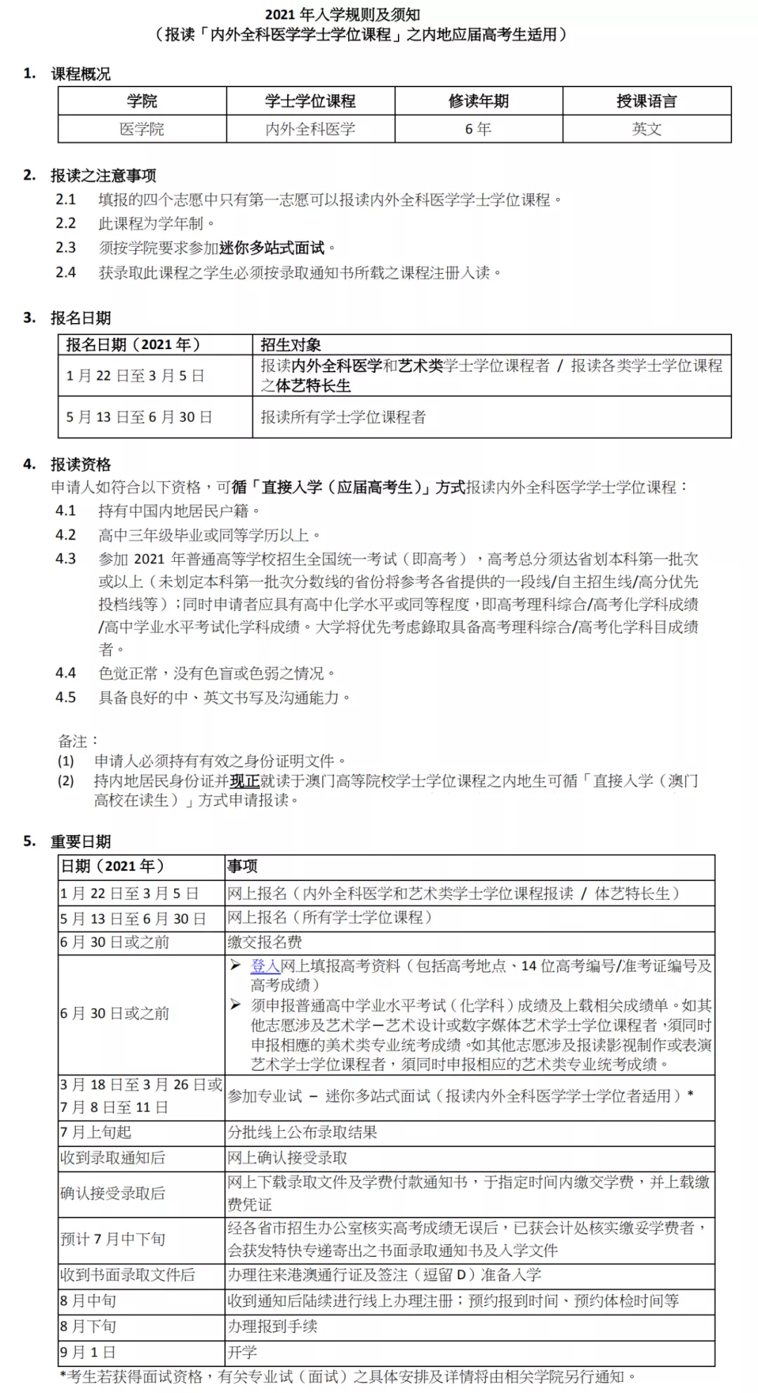
附:报读内外全科医学学士学位课程须知

入学奖学金
为吸引成绩优秀的考生报读学士学位课程,大学设立「入学奖学金」,数量多达170个,最高可获学费、住宿费全免及生活津贴!入学后还有机会获得各项机构奖学金!
400-800-8273